Delegated Management - A B2B Solution
Renewing a B2B Delegated Management Platform
Redesigning a complex Identity and Access Management (IAM) product to support enterprise-level hierarchies, streamline user workflows, and empower administrators.
Overview
Our organization's legacy Delegated Management platform was a cornerstone of our B2B IAM offering. However, it was built on an aging, inflexible architecture that could no longer scale to meet the needs of our growing enterprise clients. The system's core limitation was its inability to support complex, multi-level organizational hierarchies, leading to significant performance issues, user frustration, and high operational costs.
Over a 12-month period, I led the UX design effort to completely renew the platform, introducing a new hierarchical model that transformed it into a modern, scalable, and user-centric solution capable of handling millions of users.
My Role
Sr. UX Designer (Lead)
Responsibilities
UX Research, UX Strategy, Information Architecture, Interaction Design, Prototyping, and User Testing
Timeline
12 Months
The Problem
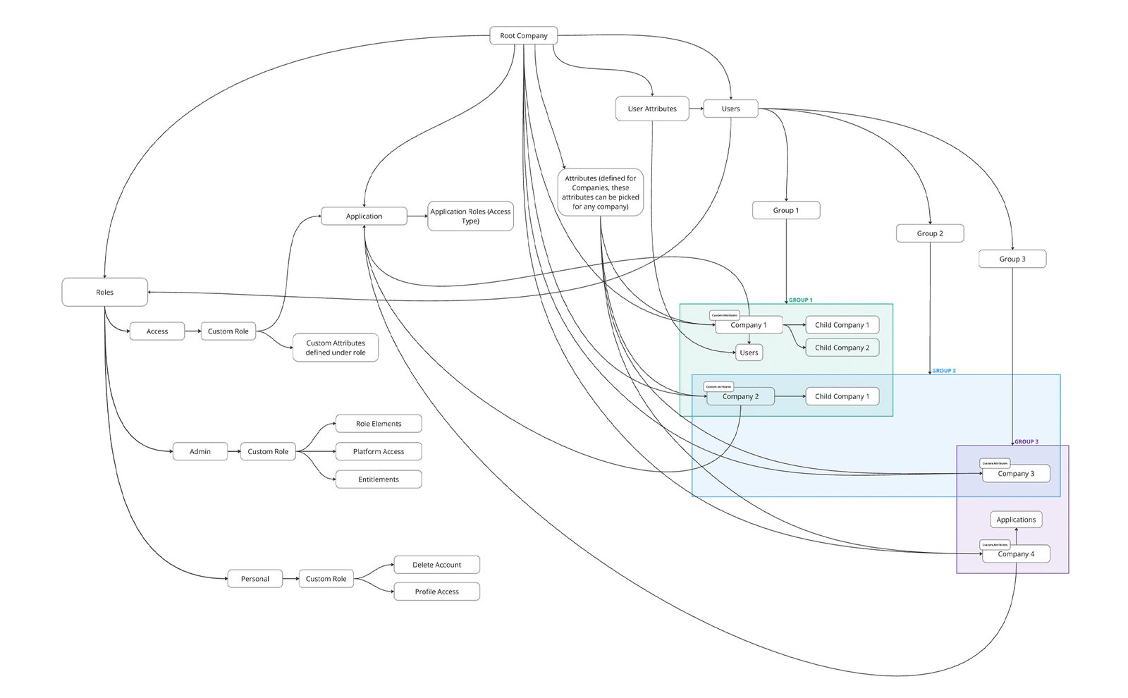
The legacy platform's architecture was built on a flat structure of segregated "groups." While sufficient for simple use cases, this model was rigid, difficult to maintain, and completely failed to represent how our larger clients' businesses were actually structured. For some enterprise clients, these "groups" numbered over 50,000, making administration nearly impossible and creating a critical scalability bottleneck.
Through earlier conversations with our business clients, we uncovered the core insight: these weren't just flat groups; they were complex organizational hierarchies.
For example, a global photography company sells its software and training solutions to other organizations. These "child" organizations are independent businesses, some small and some large, and they in turn might have their own sub-organizations. The legacy system had no way to represent these crucial parent-child relationships, which could extend multiple levels deep. We needed a new vision that could handle this complexity at scale.
Discovery & Research: Auditing the Legacy System
My first step was to deeply understand and quantify the existing problems. I conducted a comprehensive UX audit of the legacy application, collaborating closely with one of our key clients, who provided invaluable insights into their daily pain points.
The audit provided concrete evidence of system-wide failures:
- Fragmented Login & Self-Service: The login page lacked sufficient help functionality. The "Need Help?" link was vague and didn't tell users what to expect. Furthermore, language settings were inconsistent; even when a user selected English, they were often led to pages that were only in French. Error messages created confusion, such as asking for an "email address" when the system required a "username".
- Inefficient Admin Management: The user management interface was plagued with issues. Admins couldn't sort data by clicking table headers, labels like "Import identities" were unclear, and there was no clear functional difference between "Add user," "Invite user," and "Send Invitation".
- Severe Accessibility Failures: An automated scan of the homepage alone identified over 300 issues. The audit revealed specific problems with bad color contrast throughout the user management and profile sections, making the interface difficult for many users to read.
Strategy & Prioritization: Defining Our Roadmap
The audit provided a clear, evidence-based foundation of what was broken. I translated these findings into a backlog of actionable user stories. To create a strategic plan for a project of this scale, I facilitated a workshop with Product Managers, Product Owners, and Architects.
We used a Value vs. Effort matrix to collaboratively prioritize each user story. The task of architecting the new hierarchy model was identified as a "Big Bet" that would unlock the most significant value.

Design & Ideation: From Flows to Validated Wireframes
With a clear roadmap centered on solving the hierarchy problem, I began the design process.
Mapping the Experience
I created detailed user flowcharts to visualize how an administrator would manage a multi-level organization-creating child organizations, assigning admins, and viewing user populations across the hierarchy.

Sketching & Wireframing
I then moved into low-fidelity wireframes. My focus was on making the abstract concept of a deep hierarchy tangible and manageable. We tested these wireframes extensively with users to ensure clarity. This parallel process allowed the architecture team to begin building the foundational APIs for the new hierarchy model while I iterated on the UI based on user feedback.

The Solution: A Scalable, Hierarchy-Aware Platform
The cornerstone of the new platform is a completely redesigned information architecture. We replaced the broken "group" model with a powerful and flexible system that supports multi-level organizational hierarchies.
Businesses can now create child organizations under their parent entity, and those children can have their own children, up to five levels deep. This model accurately reflects real-world business structures and is built to scale to millions of users.
To make this complex structure intuitive to manage, I designed several new UI components:
Solution Spotlight: The Hierarchy Management Table
- The Problem: Admins needed a simple way to view and manage the new parent-child organizational structure without getting lost.
- The Solution: I designed an accessible data table that uses nested, expandable rows to represent the hierarchy. This new view directly addresses the failures of the old dropdown by providing the full company name and other key identifiers.

Solution Spotlight: The Collapsible Header
- The Problem: Pages displaying data from across a hierarchy are incredibly dense. Users needed key contextual information without sacrificing screen space.
- The Solution: I designed a dynamic header that displays comprehensive information on page load. As the user scrolls, it elegantly collapses to a smaller version, retaining only the most critical information and creating more room for the main content.
Outcomes & Impact
The new Delegated Management platform successfully launched, replacing the legacy system. The introduction of the hierarchical model was a game-changer for our business and our clients.
- Unlocked New Markets: The platform can now support large, complex enterprise clients with tens of thousands of sub-organizations, opening up a new market segment that was previously inaccessible.
- Empowered Administrators: Clients can now self-manage their own complex organizational structures, drastically reducing administrative overhead and their reliance on our support team.
- Future-Proofed the Product: The new, scalable architecture ensures the platform can grow with our clients, handling millions of users across deep and complex hierarchies.
- Reduced Support Load: The new self-service capabilities and intuitive UI are projected to significantly decrease the volume of support tickets.